

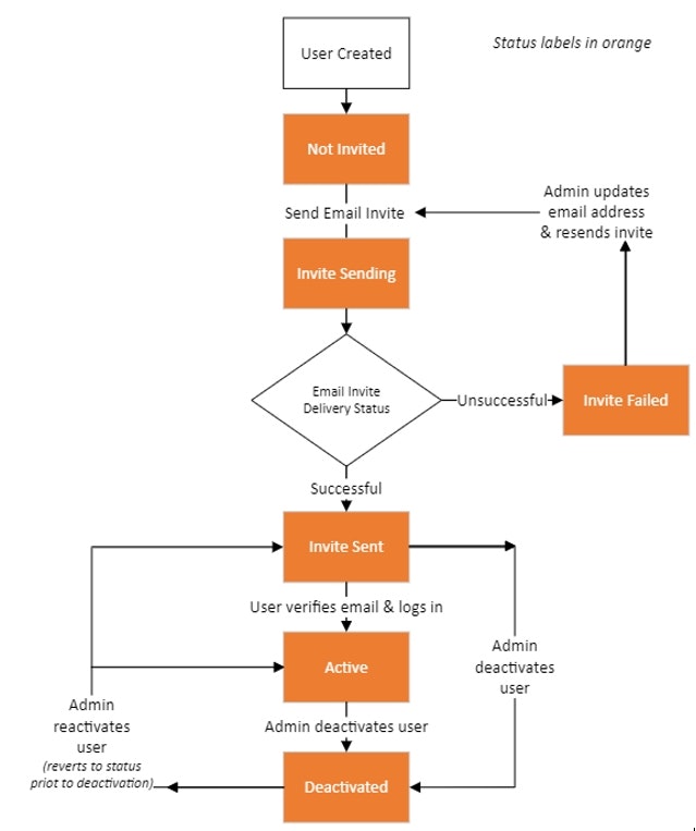
User Access Statuses
We have introduced new 'access status' labels to allow Administrator's to easily track the access status of an individual within their company.
An individuals access status is visible on the 'Users' screen.
This helps to quickly identify the stakeholders who have been invited or not, which invites have failed to be delivered, and which users are either active or have been deactivated.